各省、自治区、直辖市自然资源主管部门,新疆生产建设兵团自然资源局,中国地质调查局及部其他直属单位,各派出机构,部机关各司局:
为做好市县国土空间总体规划编制工作,实现“统一底图、统一标准、统一规划、统一平台”,在第三次全国国土调查成果(以下简称“三调”)的真实性基础上反映规划管理的合理性,现就规范和统一规划现状基数通知如下:
一、规划现状基数矢量图斑和矢量成果专项用于国土空间规划编制,经审核后纳入国土空间规划“一张图”。不得更改“三调”成果数据。不得通过基数转换擅自将违法用地、用海合法化。
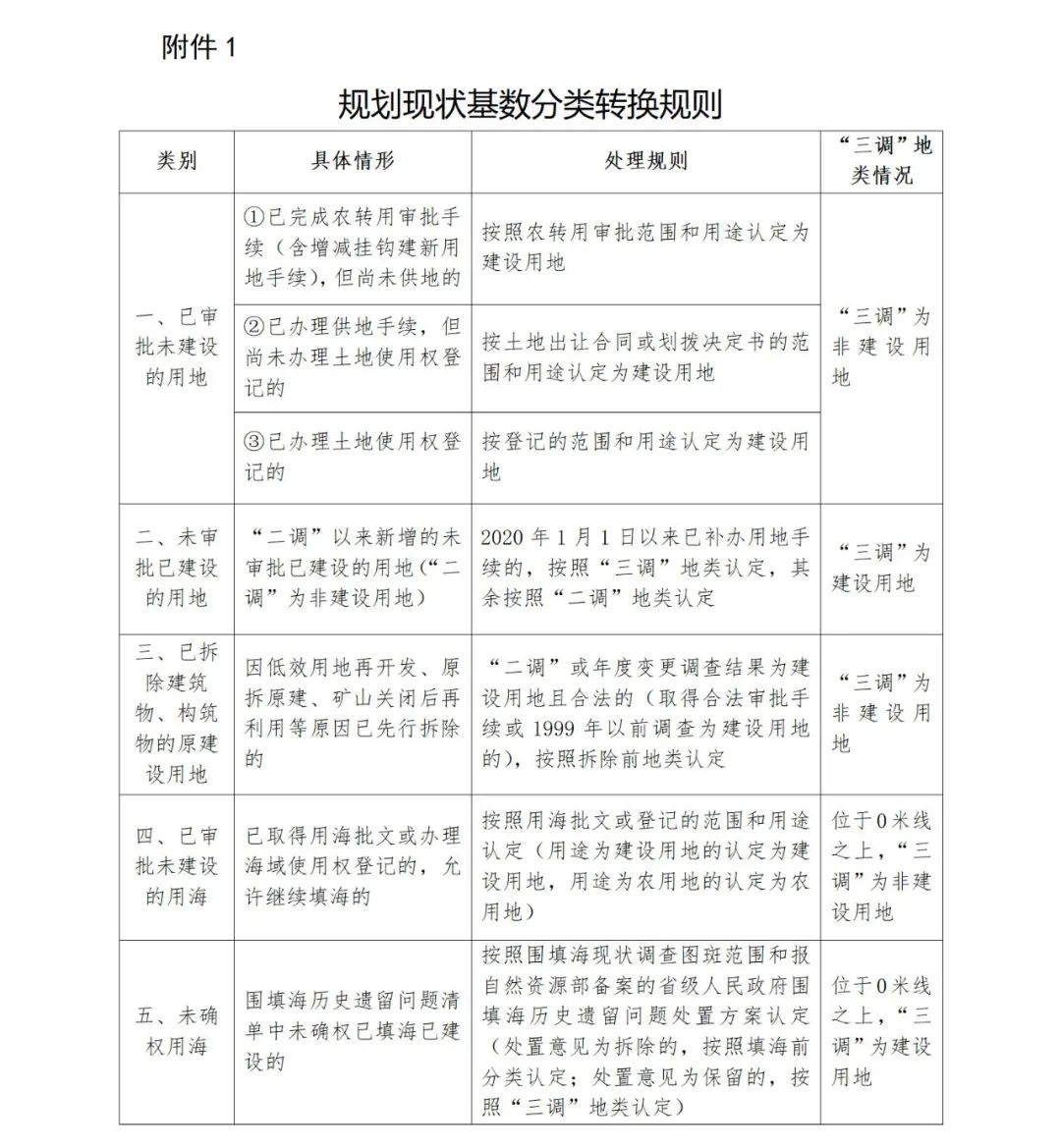
二、尊重建设用地合法权益,在符合相关政策要求和规划管理规定的前提下,对已审批未建设的用地、用海等五种情形分类进行转换,具体详见附件1。
三、按照《国土空间调查、规划、用途管制用地用海分类指南(试行)》,对“三调”数据进行归并、细化,制定国土空间功能结构调整表,具体详见附件2。
四、省级自然资源主管部门负责规划现状基数的成果认定,市县自然资源主管部门负责规划现状基数的归并、细化、转换及其举证工作。部将加大抽查与监督力度,对规划现状基数转换过程中存在弄虚作假行为的予以通报批评、严肃查处、督促整改。
自然资源部办公厅
2021年5月24日
